Búfer de video para conectar placas arcade a SCART

Gabinetes, PCBs, mantenimiento, etc
Reglas del Foro
Las reglas son muy sencillas. Por favor abstengase de postear acerca de copias piratas, descargas ilegales, enlaces, etc. Lo mismo aplica a material ofensivo, es decir, fuera de contexto o inapropiado.

Todo lo demás está permitido siempre y cuando no se esté ofendiendo a alguien más de manera directa e intencional. Por lo mismo no se permite insultar a otras personas.

Cualquier violación a éste reglamento, resultará en un ban permanente.
Avatar de Usuario
pacoarcade
Mensajes: 26
Registrado: Vie Abr 26, 2019 12:51 pm
Contactar:

Búfer de video para conectar placas arcade a SCART

Mensaje por pacoarcade »

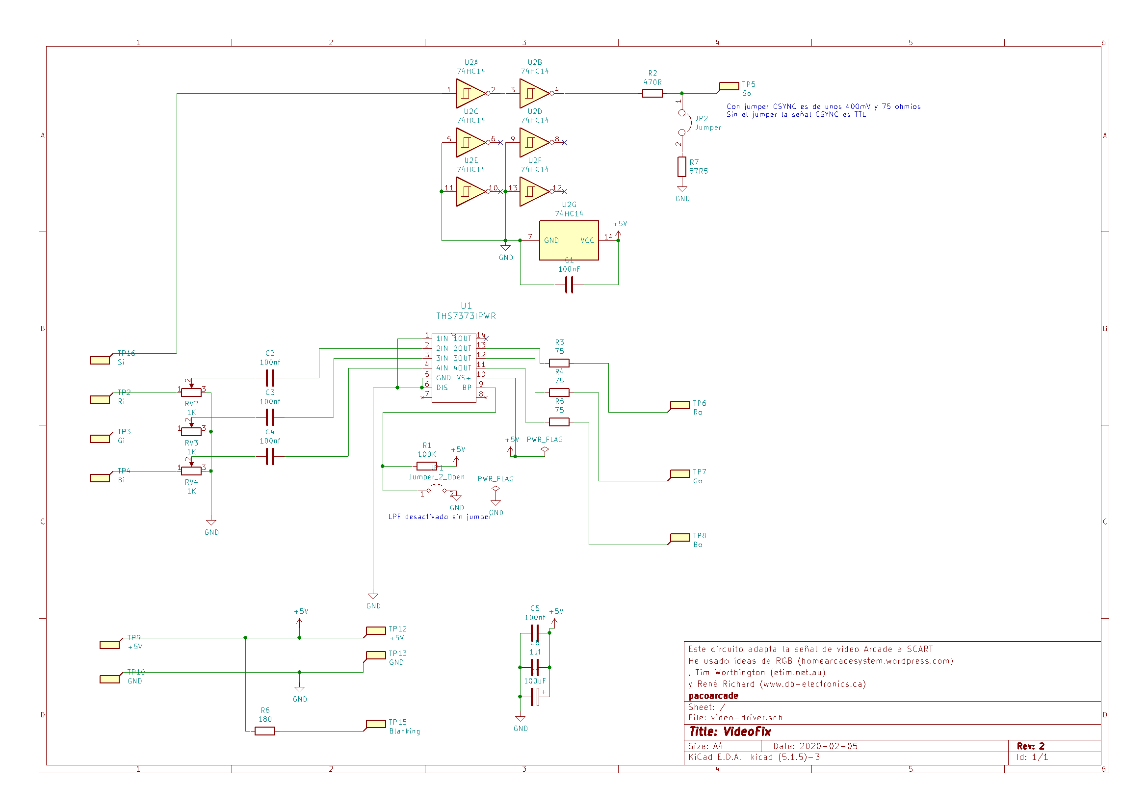
Hola, quiero compartir con vosotros este pequeño circuito que adapta la señal de video de placas arcade a dispositivos SCART tales como televisores CRT, o para reparar superguns que no adapten la señal correctamente fijándolo con cinta de montaje.

Es perfecto para montar una supergun de bajo coste complementándolo con la conexión directa de altavoces al conector JAMMA, para mi gusto la forma en la que se obtiene un sonido más auténtico y fiel a las recreativas.

Características
  • Placa de tamaño reducido (47x26mm)
  • Salida de video con acople en contínua para una mayor integridad de la señal
  • Búfer de sincronía con 74HC14 seleccionable TTL o SCART 75Ω ~400mV
  • Búfer RGB con el integrado THS7373 o THS7374
  • Filtro LPF activable mediante un puente
  • Calibración de color mediante potenciómetros
Configuración
  • JP1 cerrado activa el filtro LPF del THS7374
  • JP1 abierto desactiva el filtro LPF del THS7374
  • JP2 cerrado saca sincronía 75Ω ~400mV
  • JP2 abierto saca sincronía TTL
Lista de componentes (BOM)
  • R1: 100K 0805
  • R3,R4,R5: 75R 0805
  • R7: 86R6 0805
  • R2: 470R 0805
  • RV1,RV2,RV3: Bourns 3362P-1-102LF
  • C1,C2,C3,C4,C5: Condensador cerámico 100nF 0805
  • C6: Condensador cerámico 1µF 0805
  • C7: Rubycon PX o Panasonic NHG 47µF 16V
  • U2: Nexperia 74HC14D
  • U1: THS7374
  • JP1,JP2: Tira de 2 pines con 2.54mm de separación
Adjuntos
Esquemático
Esquemático
videofix-esquematico.png (24.5 KiB) Visto 19147 veces
Última edición por pacoarcade el Jue Dic 10, 2020 5:39 am, editado 3 veces en total.
Avatar de Usuario
Artemio
Site Admin
Mensajes: 3035
Registrado: Lun Ago 06, 2012 5:04 pm
Cuenta de Twitter: Artemio
Ubicación: México
Contactar:

Re: Búfer de video para conectar placas arcade a SCART

Mensaje por Artemio »

Gracias por compartirlo! Y es del buen Tim y René, que mejor. Esto seguro es mucho mejor que el que teníamos compartido por aqui
Avatar de Usuario
pacoarcade
Mensajes: 26
Registrado: Vie Abr 26, 2019 12:51 pm
Contactar:

Re: Búfer de video para conectar placas arcade a SCART

Mensaje por pacoarcade »

De René cogí la idea de usar la resistencia pullup para deactivar por defecto el filtro LPF del THS7374. Este circuito es fruto de mi experimentación y de coger ideas de aquí y de allá... lo he probado con numerosas placas y funciona estupendamente, aunque dejo claro que soy un aficionado, y se trata de un circuito experimental.

Sincronía

Tras hacer pruebas no del todo satisfactorias (no funcionaba MVS) con 74AHCT1G17 probé con el 74HC14 gracias a este mensaje del autor de HAS Supergun; este chip también es recomendado por viletim aquí. La idea del divisor de voltaje con jumper para seleccionar entre 75Ω o TTL viene de AV-Driver de Tim.

Para que la impedancia sea de 75Ω, teniendo en cuenta que la impedancia de salida de la serie 74HC es de 50Ω y que la impedancia de salida de un divisor de voltaje es la resistencia en paralelo de R1+R2 las resistencias que uso (con 1% de tolerancia) son R1=470Ω y R2=87.5Ω (86R6 es el más cercano que he encontrado a precio razonable).

Señales RGB

Después de leer este y este artículo he llegado a la conclusión de que, usando el búfer THS7374, lo más conveniente es usar acople en contínua en las salidas de video para una mayor integridad de la señal así como ahorro en componentes y espacio.

Futuras mejoras

Aparte de control de brillo mediante un único potenciómetro, que es fácil de conseguir usando tres potenciómetros como divisores de voltaje controlados mediante un único mando me gustaría poder ajustar también el gamma, aunque para esto último no sé por donde empezar. Hay ciertos juegos como Golden Axe que lo piden a gritos: https://www.youtube.com/watch?v=ffn1eSG ... u.be&t=635
Última edición por pacoarcade el Dom Oct 04, 2020 12:06 pm, editado 1 vez en total.
Avatar de Usuario
Artemio
Site Admin
Mensajes: 3035
Registrado: Lun Ago 06, 2012 5:04 pm
Cuenta de Twitter: Artemio
Ubicación: México
Contactar:

Re: Búfer de video para conectar placas arcade a SCART

Mensaje por Artemio »

Disculpa, lo vi en el celular y no había entendido bien.

Pues muchas felicidades, este es un gran trabajo.

En cuanto a usar un sólo potenciómetro: Creo que no es buena idea, hay PCBs que no tienen balanceado el color, ya sea porque algún componente esta fallando o por tolerancias en los componentes de la época. Sí es más cómodo, pero te quita flexibilidad cuando calibras a niveles correctos.

Con respecto a Golden Axe: Yo no he notado ese problema en mi PCB https://youtu.be/Q7cewf3atrQ?t=1140 (es una captura muy, pero muy vieja, disculpa)
Avatar de Usuario
pacoarcade
Mensajes: 26
Registrado: Vie Abr 26, 2019 12:51 pm
Contactar:

Re: Búfer de video para conectar placas arcade a SCART

Mensaje por pacoarcade »

Gracias. Me refiero precisamente a que en el video que enlacé la imagen se ve más realista, con más profundidad y riqueza de color por decirlo de alguna forma. No sé si se debe a una particularidad del monitor original del monitor del juego Golden Axe.

Lo he probado en varios televisores CRT ajustando el brillo y contraste del televisor, aunque la imagen es muy buena, no consigo que se vea tan bien como en el monitor original, si no más parecido a como se ve en tu recreativa.
Avatar de Usuario
MVS Fan
Mensajes: 414
Registrado: Sab Jul 19, 2014 9:37 pm
Cuenta de Twitter: Shiver_169

Re: Búfer de video para conectar placas arcade a SCART

Mensaje por MVS Fan »

rsignal escribió:Hola, quiero compartir con vosotros este pequeño circuito que adapta la señal de video de placas arcade a dispositivos SCART tales como televisores CRT, o para reparar superguns que no adapten la señal correctamente fijándolo con cinta de montaje.

Es perfecto para montar una supergun de bajo coste complementándolo con la conexión directa de altavoces al conector JAMMA, para mi gusto la forma en la que se obtiene un sonido más auténtico y fiel a las recreativas.

picogun.jpg

Características
  • Placa de tamaño reducido (47x26mm)
  • Salida de video con acople en contínua para una mayor integridad de la señal
  • Búfer de sincronía con 74HC14 seleccionable TTL o SCART 75Ω ~400mV
  • Búfer RGB con el integrado THS7373 o THS7374
  • Filtro LPF activable mediante un puente
  • Calibración de color mediante potenciómetros
Configuración
  • JP1 cerrado activa el filtro LPF del THS7374
  • JP1 abierto desactiva el filtro LPF del THS7374
  • JP2 cerrado saca sincronía 75Ω ~400mV
  • JP2 abierto saca sincronía TTL
Lista de componentes (BOM)
  • R1: 100K 0805
  • R3,R4,R5: 75R 0805
  • R7: 86R6 0805
  • R2: 470R 0805
  • RV1,RV2,RV3: Bourns 3362P-1-102LF
  • C1,C2,C3,C4,C5: Condensador cerámico 100nF 0805
  • C6: Condensador cerámico 1µF 0805
  • C7: Rubycon PX o Panasonic NHG 47µF 16V
  • U2: Nexperia 74HC14D
  • U1: THS7374
  • JP1,JP2: Tira de 2 pines con 2.54mm de separación
Hola compañero se ve genial tu circuito sobre todo muy compacto me encantaría poder crear el mío y colocarlo en mi Supergun ya que tengo problemas para conectar placas a Upscalers es algo complicado. Por lo que te voy a hacer una pregunta directa si bien mis habilidades de soldadura ya no son tan malas siguen siendo deficientes para componentes SMD como los de tu circuito por lo que debo preguntar si hay alguna manera en que vendas este circuito por algún medio?

Saludos y gracias por compartir.

Enviado desde mi Redmi Note 8 mediante Tapatalk

Avatar de Usuario
pacoarcade
Mensajes: 26
Registrado: Vie Abr 26, 2019 12:51 pm
Contactar:

Re: Búfer de video para conectar placas arcade a SCART

Mensaje por pacoarcade »

Hola, si me dices el país y el código postal puedo mirarlo aunque si eres de Mexico el envío seguramente sea muy caro. Aparte he tenido algunos problemas con la oficina postal enviando allí y los paquetes tardan mucho y algunas veces los devuelven, y con UPS el precio seguramente se dispare.

El diseño es libre y en mi mensaje adjunté los gerbers, por lo que quizás sea mejor opción que alguien que viva allí encargue unas placas.

El THS7374 no es tan difícil de soldar como parece en un principio usando un soldador con punta plana y flux en gel usando la técnica drag soldering: https://www.youtube.com/watch?v=5uiroWBkdFY
Avatar de Usuario
Artemio
Site Admin
Mensajes: 3035
Registrado: Lun Ago 06, 2012 5:04 pm
Cuenta de Twitter: Artemio
Ubicación: México
Contactar:

Re: Búfer de video para conectar placas arcade a SCART

Mensaje por Artemio »

Yo puedo pedir las piezas y soldar, pero necesitaríamos juntarnos unos cuantos para solventar gastos.
Avatar de Usuario
pacoarcade
Mensajes: 26
Registrado: Vie Abr 26, 2019 12:51 pm
Contactar:

Re: Búfer de video para conectar placas arcade a SCART

Mensaje por pacoarcade »

Gracias Artemio, eso sería lo ideal.

Acabo de montar una placa de la nueva revisión, es un pelín más pequeña. He actualizado los archivos en el primer mensaje. Por cierto, el valor ideal de R7 sería 87R5. Uso 86R6 porque es el valor más cercano a buen precio que encontré (y en la práctica es lo mismo)
Avatar de Usuario
pacoarcade
Mensajes: 26
Registrado: Vie Abr 26, 2019 12:51 pm
Contactar:

Re: Búfer de video para conectar placas arcade a SCART

Mensaje por pacoarcade »

Nueva versión de tamaño reducido. Envío gerbers por privado para no hacerlo público hasta que no esté probado, aunque debe funcionar ya que es el mismo circuito.
Última edición por pacoarcade el Jue Dic 10, 2020 5:40 am, editado 1 vez en total.
Responder