[Reparación] Mortal Kombat Arcade revisión 3.0 sin sonido

Foro para archivar logs de reparación de PCBs o hardware arcade en general.
Reglas del Foro
Las reglas son muy sencillas. Por favor abstengase de postear acerca de copias piratas, descargas ilegales, enlaces, etc. Lo mismo aplica a material ofensivo, es decir, fuera de contexto o inapropiado.

Todo lo demás está permitido siempre y cuando no se esté ofendiendo a alguien más de manera directa e intencional. Por lo mismo no se permite insultar a otras personas.

Cualquier violación a éste reglamento, resultará en un ban permanente.
Responder
Avatar de Usuario
lugerius
Mensajes: 60
Registrado: Vie Nov 11, 2016 2:44 pm
Cuenta de Twitter: lugerius

[Reparación] Mortal Kombat Arcade revisión 3.0 sin sonido

Mensaje por lugerius »

Reparación Mortal Kombat Arcade revisión 3.0 sin sonido

El juego cuenta con dos placas, la cpu board o main board y la sound board.

Características:
- Main Board Y-Unit
- revisión: C
- modelo: A-13234-40025
Y-Unit
Y-Unit
mk01.jpeg (141.85 KiB) Visto 35699 veces
- Sound Board
- modelo: A-14732-43725
- Amplificador de sonido MB3731(existe otro modelo, el A-14732-40025 con un amplificador diferente)
Tarjeta de sonido
Tarjeta de sonido
Descripción de la falla:

El juego funciona bien en general pero no emite sonido alguno, salvo un zumbido y ruidos dispersos e intermitentes a un nivel apenas audible.

Al iniciar el juego e ingresar a pruebas de diagnóstico, la verificación de ROMS se ejecuta exitosamente sin error alguno. Como se puede ver en la ROM check de la primer imagen.

De la misma manera realizando las pruebas de sonido en la pantalla de diagnóstico, obtenemos "Sound IRQ Detect Functional", sin escuchar algún tono que nos indique si hay falla en la RAM o ROMS. Por lo que, la ausencia de tono, nos indica "Check Hardware" sin ser más específico.

Nuestro primer paso fue verificar la bocina y las conexiones de la misma en el conector JAMMA como indica el manual del operador del juego Mortal Kombat. Pines 10 y L respectivamente para Speaker (+) y Speaker(-). Resultado de la prueba: Sin cambios, sigue sin escucharse.

Una segunda prueba propuesta en la guía de problemas del manual es la de revisar la conexión y el correcto funcionamiento de nuestro potenciómetro para controlar volumen. Para ello buscamos en el manual y encontramos que el valor exacto que debe tener dicho elemento es de 50 kΩ. En mi caso al adquirir la PCB Mortal Kombat revisión 3.0 no recibí dicho potenciómetro, por lo que utilicé uno nuevo. Resultado de la prueba: Sin cambios, sigue sin escucharse.

Otro punto mas a verificar, es el correcto cableado entre nuestras tarjetas, tanto de alimentación como de datos.
Diagrama de conexiones entre tarjetas
Diagrama de conexiones entre tarjetas
mk03.jpeg (35.92 KiB) Visto 35699 veces
Del diagrama anterior podemos ver que la tarjeta de sonido requiere ser alimentada de energía en P6 desde J2 de la tarjeta principal; mientras que P1 y J8 están interconectados por un cable de datos de 20 pines (solo hay que verificar que el pin 1 que sale de P1 vaya al pin 1 de J8.) y P7 lleva la salida de audio de la tarjeta de sonido hacia la placa principal.
Resumen de conexiones
Resumen de conexiones
mk04.jpeg (21.1 KiB) Visto 35699 veces
Conexiones
Conexiones
mk05.jpeg (47.75 KiB) Visto 35699 veces
Llegado este punto y utilizando multímetro me aseguro de que la fuente de alimentación esté entregando los valores requeridos por la PCB, +5v, +12v, -5v y GND en los puntos requeridos del cableado JAMMA. En mi caso al adquirir la PCB no recibí cableado completo para interconectar ambas placas, solo el cable de datos de 20 pines que conecta ambas placas, del cual verifiqué continuidad en cada pin para asegurar comunicación de datos. El cableado para alimentación lo hice yo mismo y funciona correctamente. Resultado de la prueba: Sin cambios, sigue sin escucharse.

Al no encontrar solución con la guía de problemas del manual, proseguí a realizar nuevas pruebas para determinar, aislar y en su caso reparar la falla.

Mi siguiente prueba fue la de inspeccionar visualmente la tarjeta de sonido. Del resultado de dicha revisión se detectan algunos problemas evidentes.
  • Una resistencia soldada en la parte inferior (solder side) de la placa de sonido, ubicada muy cerca del conector del potenciómetro que controla el volúmen. La ubicación exacta es R87 y según el manual del juego (arcade-museum.com), podemos ubicar en la sección 2-5 que este componente tiene un valor de 3.9kΩ ¼ watt. Al hacer la medición de dicho elemento con el multímetro no indicaba el valor esperado. Por tal motivo se reemplazó y se colocó en la ubicación R87 del lado correcto de la placa (component side). Al hacer una prueba del juego nuevamente, no pude notar un gran cambio, probablemente se corrigió algún problema con el control de volúmen, pero debido a nuestra falla seguí escuchando solamente un ligero zumbido y algunos ruidos esporádicos, pero que no se reconocían como parte del juego.
  • Un capacitor en la ubicación C46 con valor de 10uF a 16v, se veía un poco inflado y dejaba ver entre sus conectores un ligero daño, por lo que fue reemplazado.
Ensamble de la Soundboard
Ensamble de la Soundboard
mksoundboard.jpeg (102.82 KiB) Visto 35699 veces
  • Con el antecedente anterior, fui directamente al manual, específicamente a la sección que nos muestra a detalle un esquema de la tarjeta de sonido y sus componentes, para determinar si había algún componente faltante o con un daño evidente, o simplemente bajo sospecha de estar dañado. Fue que encontré nuestra siguiente falla. Un capacitor ausente en la ubicación C3, definida en la lista de componentes y señalada en el esquema de la tarjeta de sonido como un capacitor de 0.01uF (microFarads). Dicho capacitor se instaló en la ubicación indicada y una vez más realizamos prueba sin percibir cambios.
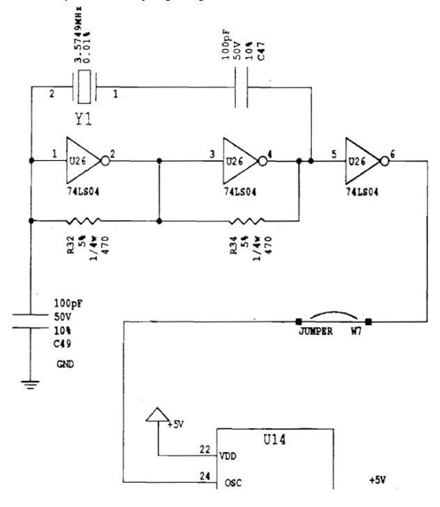
  • Siguiendo con la inspección visual noté que el elemento ubicado en Y1, cristal de cuarzo de 3.579 MHz, había sido reemplazado y en el proceso algunas pistas que lo conectan sufrieron daño y fueron reparadas. El cristal no se veía en buenas condiciones ya que se podía mover ligeramente, por lo que se reemplazó. A su vez guiándome con el diagrama de conexiones provisto en el manual (ver la siguiente imagen), ubiqué las pistas que fueron dañadas y restablecí la continuidad entre los puntos afectados. Al realizar prueba del juego sigue sin escucharse.
Oscilador
Oscilador
mk06.jpeg (29.53 KiB) Visto 35699 veces
  • Al investigar sobre casos similares basasdo en experiencias de otros poseedores de PCB’s Mortal Kombat, NBA JAM o Terminator 2 entre otros juegos que utilizan la misma tarjeta de sonido; el problema parecía indicar mala alimentación en la tarjeta de sonido, una conexión incorrecta en el cable de datos, falla en el amplificador de sonido o algún capacitor dañado, los cuales parecen ser fallas comunes. Por lo que, cubiertos los dos primeros casos, la siguiente prueba que hice fue verificar que el amplificador de sonido MB3731 estuviera funcionando correctamente.
MB3731 Pinout
MB3731 Pinout
mk07.jpeg (19.01 KiB) Visto 35699 veces
Se puede ver que el pin 1 es el que recibe la señal que se quiere amplificar, por lo que proseguí a revisar esperando encontrar indicios de una débil señal de audio. El resultado de esta medición fue señal de audio nula. Obviamente al revisar la salida en pines 8 y 10 no recibí audio tampoco.

Proseguí con el reemplazo de los capacitores electrolíticos en la placa de sonido, para aislar aún más el problema. Ingresando nuevamente al juego después del cambio (recap) y sigo sin obtener audio.
Recap
Recap
mk08.jpeg (62.54 KiB) Visto 35699 veces
Para probar que el amplificador estuviera funcionando y descartar falla en el MB3731, con la ayuda de un generador de señales, le inyecté una señal senoidal con amplitud de 3 mV a frecuencia de 1kHz en el pin 1 para verificar amplificación. De esta prueba pude comprobar que el amplificador funciona correctamente, se escuchó el típico sonido para la señal que ingresé fuerte y claro
  • Apoyándome en las hojas de datos técnicos, a continuación me dispuse a medir que todos los Circuitos integrados que conforman la placa estuvieran correctamente alimentados dentro de los rangos 5, 12V y 9V(solo en el caso del atenuador MC3340 ubicado en U30) según fuera el caso. El resultado fue que todos están correctamente alimentados.
  • Al llegar a este punto, el camino que tomé fue seguir la señal de audio (o falta de ella) hacia las etapas previas con el objetivo de determinar dónde se estaba perdiendo dicha señal. Revisé con osciloscopio el atenuador MC3340 ubicado en U30, la salida del mismo se encuentra en pin 7 y su entrada en el pin 1, en ambas sigo sin recibir señal analógica con la mezcla de sonido.
    Hice lo mismo con el TL084 encargado de hacer la mezcla de sonido analógico sin resultados satisfactorios.
MC3340
MC3340
mk09.jpeg (15.35 KiB) Visto 35699 veces
  • Mi siguiente prueba fue buscar directamente en la salida de audio analógico que proviene del OKI6295 ubicado en U1, según el diagrama esquemático de la tarjeta se indica que la salida está en el pin 36. Y con osciloscopio se verifica que en este punto aún no hay señal. Por lo que el problema debe estar todavía en alguna otra etapa previa.
OKI6295
OKI6295
mk010.jpeg (36.18 KiB) Visto 35699 veces
  • Lo cual nos lleva a revisar la salida del convertidor D/A Yamaha 3012 ubicado en U28 y que se alimenta a su vez del Operador FM Yamaha 2151 en U14. En ambos casos no obtuve señal alguna.
Yamaha's
Yamaha's
mk011.jpeg (51.17 KiB) Visto 35699 veces
  • Lo siguiente fue determinar si en estos yamaha se estaba recibiendo señal en sus entradas, si la respuesta era afirmativa tendríamos ubicada nuestra falla en alguno de estos componentes. Para saber dónde medir exactamente, me guié en el diagrama esquemático de la placa de sonido hasta ubicar el origen de los datos que ingresan a dichos circuitos. Lo que me indicó esa medición fue que casi todos los pines que debían tener algún tipo de actividad estaban siempre en bajo, por lo que supuse que algo estaba mal. Ya que al menos debían mostrar signos de vida.
  • Lo anterior me llevó a verificar si la información de las ROMS estaba llegando a los Yamaha. La medición la realicé en el U3.

ROMS
ROMS
mk012.jpeg (16.07 KiB) Visto 35699 veces
Y por fin encontré actividad que parecía indicar que estaba funcionando la tarjeta, al menos en esta etapa del proceso. Recibí valores altos, en todos los pines donde debería mostrarlos (En los A’s y Q’s). Por lo que supuse que esta etapa funcionaba correctamente. Ahora quedaría revisar lo que se encontraba entre estas dos etapas , la que si funcionaba (Salida de U3) y la que no.(La entrada de los YAMAHA).
Algo importante que no mencioné con anterioridad consiste en dar limpieza tanto a las bases como a los conectores de las ROMS y otros circuitos desmontables. Alcohol isopropílico y una pequeña lima para remover la suciedad son de mucha ayuda
  • Este diagnóstico me lleva de regreso a la zona del oscilador. Nuevamente verifico las conexiones entre el cristal y los componentes que conforman la etapa del oscilador. Ahora con el osciloscopio medimos la salida de U26 (un CI Inversor 74LS04, del diagrama que viene en el manual sabemos que su salida está en el pin 6) para verificar que estemos obteniendo una señal con la frecuencia a la que el cristal oscila, el resultado de esta medición no es el esperado.
Oscilador
Oscilador
mk06.jpeg (29.53 KiB) Visto 35699 veces
Para confirmar que estoy haciendo las mediciones correctamente, realicé una prueba en otro cristal que la propia tarjeta de sonido tiene. Se trata de un cristal de cuarzo con un valor de 8MHz ubicado en Y2 midiendo la señal de salida del U21 (un 74LS14 pin 6) obtuve una señal fuerte y clara de 8 MHz en frecuencia. Por lo que supe definitivamente que algo estaba mal con la etapa del Y1.
  • Ahora regresando a la ubicación Y1 [cristal de 3.579MHz] mido los valores de resistencia y de capacitancia. En las resistencias encontré un comportamiento que hacía suponer falla, ya que al energizar el circuito los valores medidos tendían a cero, donde se supone deberían existir 470 ohms. A su vez (desoldando los capacitores para medirlos) encontré que el valor de C49 tampoco correspondía a 100pF indicado en el diagrama. Por lo que procedí al reemplazo de esos elementos y al repetir la medición aún no obtuve la señal esperada.
Ubicación del problema
Ubicación del problema
mk014.jpeg (21.86 KiB) Visto 35699 veces
  • La falla debía estar en el 74LS04 ubicación U26 del diagrama o en su conexión de este con el Yamaha 2151 ubicado en U14. Reemplazo dicho componente y hago una prueba del juego nuevamente e inmediatamente noto que el cambio ha surtido efecto, ya que por fin obtengo sonido claro y bien amplificado del juego. Debí haber realizado pruebas con osciloscopio en este circuito integrado para determinar exactamente su falla, sin embargo asumo que al momento de energizarlo entraba en corto circuito entre las patas 1 y 6, lo cual explica el comportamiento descrito anteriormente.
Ya que tenía todo listo para hacer mediciones, no me quedé con las ganas y revisé la salida U26 para verificar la señal con frecuencia de 3.579MHz y la pude ver claramente.
Señal oscilador correcta
Señal oscilador correcta
mkoscok.jpeg (78.18 KiB) Visto 35699 veces
y otra de la entrada del amplificador.
Entrada del amplificador OK
Entrada del amplificador OK
mkSoundok.jpeg (101 KiB) Visto 35699 veces
Finalmente voy al menú de diagnóstico del juego y en las pruebas de sonido obtengo el tan esperado tono que me indica que todo está funcionando correctamente.

Por fin quedó reparada la tarjeta de sonido modelo A-14732-43725 con amplificador MB3731, la cual tengo entendido no solo es usada en el Mortal Kombat, que fue mi caso, sino que también la utilizan otros juegos como Terminator 2, High Impact Football, NBA JAM, Smash TV, Strike Force, Total Carnage entre otros. Supongo que esta reparación debe funcionar en esas tarjetas, o al menos este documento podría servir de referencia para alguien con un problema similar. Seguramente alguien con más experiencia pudo haber determinado con mayor facilidad la falla, la intención es aprender y compartir la experiencia, no soy experto en esto de reparar placas arcades ni mucho menos, apenas me estoy iniciando en este proceso.


¿Qué otros procedimientos intenté sin éxito en mi proceso de reparación de la tarjeta de sonido?

Debo mencionar que el procedimiento descrito, no incluye todos las pruebas y errores que cometí con el fin de reparar la tarjeta de sonido de Mortal Kombat.

Solo describe lo que a mi manera de ver, influyó directamente en el desenlace y que puede ser usado por alguien más en su búsqueda para reparar alguna tarjeta similar. Sin embargo intenté otros caminos que tal vez no influyeron directamente en la reparación, pero sin duda fueron de ayuda.
  • Prueba del cable de datos 20 pines.
Algo de lo que desde un principio dudé fue de la compatibilidad de la CPU board con la Sound board, ya que la soundboard modelo A-14732-43725 fue distribuida con el modelo de CPU Board T-UNIT. La tarjeta que se distribuyó con el modelo de mi placa Y-UNIT fue la A-14732-40025 la cual difiere un poco.

Debido a que no recibía salida en los Yamaha, y asumiendo que los datos de entrada en dichos circuitos no estaban llegando correctamente , me entró la duda sobre si el cable de datos estaba correctamente conectado y funcionando.

Analizando los diagramas esquemáticos en ambas versiones de placas Y-unit y T-unit, de igual manera para las tarjetas de sonido correspondientes, encontré algunas inconsistencias en los datos que eran enviados o recibidos por cada una de las tarjetas en la interface que conecta a la mainboard con la soundboard y que es utilizada por este cable tipo listón de 20 pines.
Sound interfaces T-Unit vs Y-Unit
Sound interfaces T-Unit vs Y-Unit
mksoundinterfaces.jpeg (82.08 KiB) Visto 35699 veces
En la CPUBoard T-UNIT en la interfaz P12 la que corresponde al sonido el pin 2,12,14 y 20 no se conectan, en cambio en la Y-UNIT interfaz J8 los pines 2, 12 y 14 llevan información.

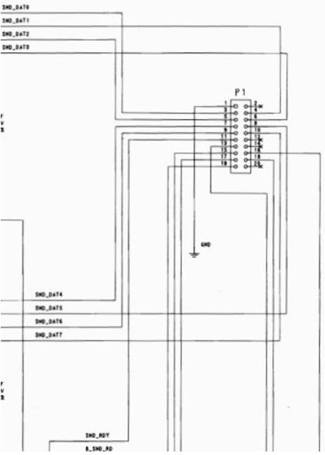
Dichas imprecisiones me hacían dudar sobre la compatibilidad de las tarjeta de sonido con la mainboard. Sin embargo, lo que me hizo desisitir de este camino fue que la interfaz P1 de las tarjetas de sonido son iguales.
Soundboard P1
Soundboard P1
mksounddatainput.jpeg (24.34 KiB) Visto 35699 veces
Prueba de alimentación. Los famosos -5 volts.

Casi al iniciar mi proceso de reparación de esta tarjeta, investigando al respecto me enteré de que este tipo de tarjetas Y-unit o T-unit, eran muy quisquillosas en cuanto a la alimentación de voltaje se refiere. Ya que algunos, aseguran que si no se encuentra en los valores ideales (o casi), el juego simplemente no funciona bien, generando todo tipo de fallas. Desde reinicios aleatorios, pantalla negra (verde o azul) al iniciar o la ausencia parcial o total de sonido entre otros glitches.

Debido a estos comentarios, traté de asegurarme de que la fuente de poder que alimenta la PCB estuviera lo más cercano al ideal. Pero como era de esperarse, obtuve valores ligeramente diferentes a los +5 volts, +12 volts y -5 volts. Y con los valores que obtuve(+4.75v, +12.35v y -5.1v), en mi caso no experimenté ninguno de los errores mencionados anteriormente, salvo la ausencia de sonido que a final de cuentas no fue atribuible a la fuente de alimentación.

Esto me llevó a realizar algunas modificaciones en la manera en que se conectan ambas tarjetas, ya que por diseño se supone que la tarjeta principal es alimentada vía el conector JAMMA y esta placa a su vez alimenta a la tarjeta de sonido por medio de un arnés específicamente para +5V, +12V y GND. La tarjeta de sonido no requiere -5V para funcionar. En algunos foros se asegura que si no se cuenta con este conector el sonido simplemente no funciona. Investigando más a fondo en el diagrama de la PCB y de la tarjeta de sonido, no pude encontrar un solo circuito que sea alimentado con -5V.
Incluso alimente la tarjeta de sonido con una fuente independiente que se acercaba más a los valores ideales de +12V y +5V, sin embargo el resultado no cambió y seguí sin escuchar nada.
  • Prueba de sobreponer circuitos integrados
Otra prueba que realicé sin éxito y que con un poco de suerte puede funcionar fue la de verificar los circuitos integrados mediante la técnica de sobreponer (superponer) uno del mismo tipo y valor sobre otro que se encuentra soldado a la placa. Aunque esto solo funciona si el circuito soldado en la placa tiene una falla de circuito abierto, pues si el circuito integrado quedo en corto circuito, el encimar uno del mismo tipo y valor no eliminará el corto.Este procedimiento lo intenté sobre el 74LS04 que hasta ese momento no sabía que estaba dañado y no hubo cambios en la falla.
  • Paciencia.
La más difícil de las pruebas para muchos, la de tener paciencia en el proceso de reparación. Ya que sin ella simplemente uno no puede avanzar, pues deja uno de pensar con claridad. El tiempo que me llevó reparar la falla (cambiar el integrado) fue de minutos pero el que me tomó descubrirla y ubicarla fue de algunas semanas.

Obviamente hay factores que influyen en el tiempo de reparación, como por ejemplo: Si tenemos a la mano información documentada tanto de la falla como de la placa, las herramientas adecuadas, las piezas de reemplazo o incluso si tenemos una tienda de componentes electrónicos cercana, etc...

Algo que noté en este proceso es que hay muy poca información de fallas específicas, incluso en juegos tan comunes como este caso. Por eso la importancia de documentar los procedimientos, mediciones, diagramas, etc.
Avatar de Usuario
christianumk3
Mensajes: 87
Registrado: Mié Nov 21, 2012 9:59 pm
Ubicación: Nezahualcoyotl, Estado de Mexico

Re: [Reparación] Mortal Kombat Arcade revisión 3.0 sin sonid

Mensaje por christianumk3 »

Con una explicación tan detallada tenlo por seguro que a muchos nos podría servir en el futuro, felicidades por el éxito obtenido y gracias por compartirlo.
Saludos
Imagen
Avatar de Usuario
Artemio
Site Admin
Mensajes: 3035
Registrado: Lun Ago 06, 2012 5:04 pm
Cuenta de Twitter: Artemio
Ubicación: México
Contactar:

Re: [Reparación] Mortal Kombat Arcade revisión 3.0 sin sonid

Mensaje por Artemio »

Que gusto que la hayas podido reparar. Encontrar una funcionando es bastante difícil por lo mismo, y tenerla documentada es importante para preservarlas en el futuro.

Gracias por documentarlo. Y efectivamente lo más importante es la paciencia
Avatar de Usuario
lugerius
Mensajes: 60
Registrado: Vie Nov 11, 2016 2:44 pm
Cuenta de Twitter: lugerius

Re: [Reparación] Mortal Kombat Arcade revisión 3.0 sin sonid

Mensaje por lugerius »

christianumk3 escribió:Con una explicación tan detallada tenlo por seguro que a muchos nos podría servir en el futuro, felicidades por el éxito obtenido y gracias por compartirlo.
Saludos
Artemio escribió:Que gusto que la hayas podido reparar. Encontrar una funcionando es bastante difícil por lo mismo, y tenerla documentada es importante para preservarlas en el futuro.

Gracias por documentarlo. Y efectivamente lo más importante es la paciencia
Gracias, si vale mucho la pena repararlas. Hay poca información al respecto, a veces la que hay no es del todo correcta y si es bueno tenerla documentada para alguien que tenga el mismo problema o similar. Incluso el procedimiento aplica no solo para esta, sino para otras placas
Avatar de Usuario
Jahaziel
Mensajes: 166
Registrado: Sab Abr 06, 2013 7:51 pm
Cuenta de Twitter: @Jahaz2099
Ubicación: Querétaro, Qro
Contactar:

Re: [Reparación] Mortal Kombat Arcade revisión 3.0 sin sonid

Mensaje por Jahaziel »

Excelente explicación felicidades, es de gran ayuda tu aporte, yo ando reparando un NBA JAM tournament edition, vi tu placa y me falta exactamente uno de los componentes, en especifico un inductor 4.7 uH Coil, 3.0A, alguien sabrá donde adquirir ese inductor?
Adjuntos
images (7)(1).jpg
images (7)(1).jpg (8.98 KiB) Visto 35492 veces
Avatar de Usuario
lugerius
Mensajes: 60
Registrado: Vie Nov 11, 2016 2:44 pm
Cuenta de Twitter: lugerius

Re: [Reparación] Mortal Kombat Arcade revisión 3.0 sin sonid

Mensaje por lugerius »

Jahaziel escribió:Excelente explicación felicidades, es de gran ayuda tu aporte, yo ando reparando un NBA JAM tournament edition, vi tu placa y me falta exactamente uno de los componentes, en especifico un inductor 4.7 uH Coil, 3.0A, alguien sabrá donde adquirir ese inductor?
¡Que tal!. Si eres de la ciudad de México seguro que en algún local de la calle de República del Salvador en el centro, aunque probablemente no sea exactamente igual. O bien en mouser.mx o https://mexico.newark.com

Ojalá puedas repararla.

Saludos.
Responder