[Reparación] Simpsons error en checksum de EPROM

Foro para archivar logs de reparación de PCBs o hardware arcade en general.
Reglas del Foro
Las reglas son muy sencillas. Por favor abstengase de postear acerca de copias piratas, descargas ilegales, enlaces, etc. Lo mismo aplica a material ofensivo, es decir, fuera de contexto o inapropiado.

Todo lo demás está permitido siempre y cuando no se esté ofendiendo a alguien más de manera directa e intencional. Por lo mismo no se permite insultar a otras personas.

Cualquier violación a éste reglamento, resultará en un ban permanente.
Responder
Avatar de Usuario
Artemio
Site Admin
Mensajes: 3035
Registrado: Lun Ago 06, 2012 5:04 pm
Cuenta de Twitter: Artemio
Ubicación: México
Contactar:

[Reparación] Simpsons error en checksum de EPROM

Mensaje por Artemio »

Hace unos días buledemonpan me pasó su placa de Simpsons que tenía un problema al arrancar, indicando error en una Mask ROM de sonido.

Para realizar el diagnóstico, lo primero que hice fue sustituir la ROM marcada por una de otra placa que funcionaba. Sin embargo, esto no solucionó el problema. Hice un dump de la ROM, y se encontraba en perfecto estado.

La placa contaba con múltiples reparaciones anteriores, pero muy lejos del área de la ROM 6G que se encontraba fallando.

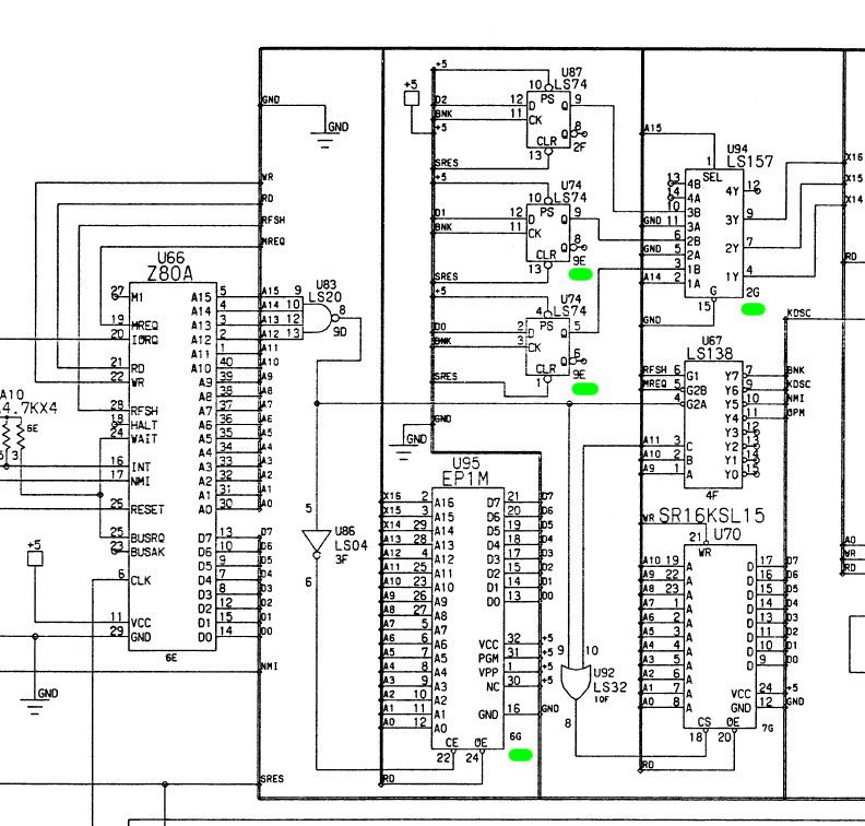
Asi que procedí a buscar logs de reparación de esta PCB con la esperanza de dar con alguna pista para comenzar mi búsqueda. Desde un principio sospeché por varios TTL Fujitsu, que comúnmente presentan problemas. Por suerte cuento con la misma PCB para comparar y mi búsqueda me hizo notar que el manual de la PCB contiene diagramas parciales para diagnóstico.
diagram.gif
diagram.gif (78.65 KiB) Visto 4082 veces
Como se puede ver, la ROM 6G tiene comunicación directa con 3F, 9E y 2G. Con la punta lógica y un manual TTL probé cada una de ellas, y la 9E definitivamente se comportaba extraño. La comparé con el comportamiento de la PCB que si funcionaba, y era un hecho que había algo raro con ella.

Procedí a removerla y buscar un sustituto, que conseguí de la misma PCB donadora de las ultimas 3 reparaciones.
DSC_0360.JPG
Después de sustituirla, seguía sin funcionar bien a pesar de que el nuevo 74LS74A servía bien (lo probé en el grabador de eproms que tiene una función para TTLs), y la que traía efectivamente se encontraba dañada.

El siguiente paso fue revisar que hubiese contacto entre todos los puntos indicados en el diagrama saliendo de la 9E. Con ello descubrí que varios pines no hacían contacto como deberían, debido a pistas dañadas por óxido en la base del TTL, y la verdad no lo noté antes de ponerlo. Asi que procedí a parchar las pistas con alambre fino y soldadura en algunos casos.
DSC_0363.JPG
Las plastas de soldadura que estan a la izquierda son en realidad pequeños puentes que se unen a la pista en cuestión sin necesidad de alambre, y en un caso es un alambre que conecta hasta el punto donde la pista no estaba corroída.

El que pasa por arriba se encontraba corroído pro debajo del TTL.

No es el trabajo más limpio que he hecho, pero la PCB ahora funciona =)
Avatar de Usuario
bluedemonpan
Mensajes: 285
Registrado: Jue Sep 13, 2012 1:55 pm
Ubicación: Mexico

Re: [Reparación] Simpsons error en checksum de EPROM

Mensaje por bluedemonpan »

Gracias Artemio, en serio le sabes bastante a estas cosas, creo que empezare a estudiar :), tengo varias cosas que están descompuestas y por no saber, siguen ahí con la esperanza de algún día poder repararlas.
Responder