REPARACIÓN TMNT ARCADE PCB
- Características de la PCB
Título: Teenage Mutant Ninja Turtles ™ ®
Versión: Asia 4 Players
Sistema: GX963 PWB351853A
Fabricante: Konami Inc © 1989®
No arranca (pantalla blanca)
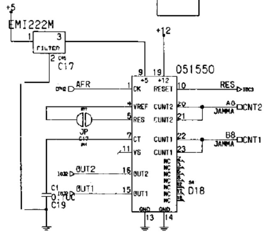
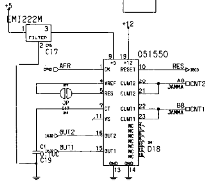
Tiene desprendido un Circuito Integrado etiquetado como Konami 051550. (Lo recibí por separado)
A simple vista se aprecia la falta un capacitor en la zona donde está el amplificador de audio.
- Obtener la documentación que puede ayudarnos a lo largo del proceso de diagnóstico y reparación.
Información general del juego
Manual y esquemático
Información relacionada al custom 051550
Reproducción de un 051550
Hojas de datos de distintas TTLs
Código fuente del driver del juego en MAME
- Limpieza y análisis inicial
Se realiza una limpieza a la placa y se hace una búsqueda de piezas faltantes, del resultado vemos que solamente faltan el custom 051550 y el capacitor.
Se comprueba que no exista un corto circuito (continuidad) entre los pines de energía que puedan ocasionar un daño a nuestra fuente de poder
- Reinstalación del circuito 051550
Antes de conectar la tarjeta por primera vez, iniciamos con la reinstalación del konami custom 051550, un circuito encapsulado de 23 pines que se encarga del conteo de créditos, del encendido y de la función reset en los chips de gráficos y de la sección de sonido.

- 051550.png (53.21 KiB) Visto 68447 veces
La reparación se logra soldando nuevas patas, en este caso se usaron terminales dupont macho.
Verificar la correcta orientación de los pines antes de soldarlo, el pin 1 se identifica por un recuadro en la PCB y por un punto blanco en el custom.
- Reparación de pistas y pines doblados
Resultado de la inspección visual, entre otras cosas, se pueden ver en la parte trasera de la placa (también conocida como solder side) múltiples patas dobladas y en algunos casos haciendo contacto unas con otras, se corrigieron todas para evitar problemas y posibles daños a la PCB
Además de que noté algunos rasguños sobre la superficie de la tarjeta, en la parte trasera, algunos superficiales sin aparente daño sobre las pistas, otros por el contrario si parecían ser lo bastante profundos.
Dichas pistas fueron verificadas para continuidad con multímetro y efectivamente se confirmó falla, por lo que de inmediato fueron reparadas. Dicho proceso se hizo simplemente reforzando con soldadura la conexión entre las pistas y en el caso más extremo se colocó un hilo de cobre (pueden obtenerlo de la malla de desoldar) sobre la pista para recuperar la continuidad de la línea.
Una forma de hacerlo es limando ambos extremos de la pista con una aguja o alfiler, aislando la zona afectada, removiendo la capa de barniz o resina que protege las pistas. Una vez que se tiene la parte de cobre despejada se usa alcohol isopropílico para eliminar cualquier impureza que pudiera dificultar la adherencia de la soldadura o estaño. Posteriormente se estañan las pistas, así como también se estaña el hilo de cobre. Después simplemente se coloca con precisión el hilo de cobre sobre la pista y se toca con el cautín para que ambas soldaduras se fundan y se adhieran perfectamente.
Después de las reparaciones el juego presenta una falla de inicio, ya que se muestra una pantalla negra con líneas verticales con la leyenda RAM ROM CHECK durante un par de segundos seguido de una pantalla blanca reiniciando el sistema nuevamente. Debo mencionar que la letra R no aparece correctamente por lo que supone un problema adicional que debe ser atendido.
- Reparación de falla - Líneas verticales
Al estar energizada la PCB, comencé a presionar sobre los circuitos integrados, con tal de verificar que no hubiera fallas debido a falso contacto. Ya que en algunas ocasiones, sobre todo en componentes de montaje superficial, se tienen fallas que son casi imperceptibles a la vista y al ejercer presión se hace más evidente la falla, ya sea para mejorar la imagen o para empeorar. Esta -técnica- también sirve en ocasiones para detectar, al tacto, si la temperatura de los chips es normal o hay sobrecalentamiento.
Con este método logré que las líneas verticales desaparecieron momentáneamente, mientras mantuve presión sobre un circuito integrado konami custom 051962 de montaje superficial. El cual se encarga de algunas tareas en la sección de video. Para más información
http://www.system16.com/konami_customchips.php#052109
Al desconectar la pcb y revisar el circuito, noté que al menos 4 patitas de un lado y 3 de otro estaban sin hacer contacto. Por lo cual me dispuse a reparar esta falla limpiando perfectamente la zona y añadiendo soldadura a los conectores afectados.
Una vez más al probar el funcionamiento de la PCB. Los resultados nos muestran por un par de segundos, la pantalla RAM ROM CHECK seguido de la pantalla blanca y después se reinicia, pero ahora ya no aparecieron la líneas verticales durante la prueba.
- Deshabilitando el watchdog
- El Watchdog es un mecanismo que resetea la PCB cuando se detecta falta de actividad en el BUS, o algún otra condición no esperada. Desactivarlo generalmente se logra soldando un Jumper, típicamente el Jumper 1. *
Siguiendo las indicaciones y verificando en el diagrama esquemático, me dispongo a detener el reseteo constante al poner en corto el jumper 1 ubicado entre los pines 4 y 5 del CUSTOM 051550.
- Análisis y diagnóstico con la ayuda del diagrama esquemático
Lamentablemente el sistema no logra avanzar hasta la pantalla de diagnóstico que nos indique por completo el estado de las memorias RAM y ROM. Por lo tanto, el siguiente paso es revisar el diagrama esquemático de la PCB.
Analizamos primero el CPU MC68000 buscando actividad, especialmente en las direcciones o -Address-

- 68000.png (83.07 KiB) Visto 68447 veces
De las mediciones obtenemos que el CPU si presenta actividad en la mayoría de sus conectores, incluyendo la señal de reloj en el pin 15 la cual nos indica una frecuencia de 8MHz.
Al finalizar las mediciones, temporalmente habilité el watchdog con el fin de verificar si había algún cambio durante el proceso de arranque y por un momento si lo hubo, se mostraba una pantalla con múltiples colores antes de llegar al RAM ROM CHECK. Después dejó de hacerlo y la pantalla RAM ROM CHECK cambio de color negro a morado
Adicionalmente al esquemático que se encuentra en el manual, tomé una fotografía de la placa y la modifiqué para etiquetar los circuitos integrados, eprom, ram y custom chips que la conforman. Esto para que sea más fácil el diagnóstico de su funcionamiento con la ayuda de su hoja de especificaciones
- Verificando señales de reloj
Me encontré que un par de Konami Custom 007644, ubicaciones L12 y J12, son alimentados con una señal de reloj en su pin 12, ambos provenientes de la misma fuente, el pin 8 PE de un Konami Custom 051960. Pero uno de ellos, el L12 no presentaba actividad en el pin 12, pese a que en el circuito ubicado en J12 si había una señal de 3MHz. Por lo que suponía una falla en alguna pista de conexión. La cual se confirmó tras una revisión más a detalle en la parte trasera de la tarjeta y que se puede observar en la imagen siguiente.
Debido al acercamiento hecho, se pudo notar también otra falla en pista de conexión de la memoria RAM D4364CX-12 ubicada en L13.
Ambas líneas de conexión fueron reparadas y el resultado eliminó el problema con la letra R de la pantalla RAM ROM CHECK.
- Identificando las memorias EPROM
Al retirar las ROMS notamos que se encuentran muy sucias tanto las EPROM como los socket que las alojan. De tal manera que se realiza una limpieza más a conciencia sobre estos componentes.

- dump_roms.png (171.87 KiB) Visto 68447 veces

- limpieza_slots.png (363.51 KiB) Visto 68447 veces
Una vez finalizada la limpieza se procede a -dumpear- las EPROM, proceso que viene explicado en el video siguiente del canal de Artemio.